收藏本站
首页
公司概况
公司简介
公司规模
公司荣誉
世界杯在线(中国)唯一官方网站
世界杯在线(中国)唯一官方网站
企业资讯
行业报道
医药知识
商务招商
联系我们
人才招聘
会员中心
世界杯在线(中国)唯一官方网站
企业资讯
行业报道
医药知识
当前位置:
首页
>
企业资讯
>
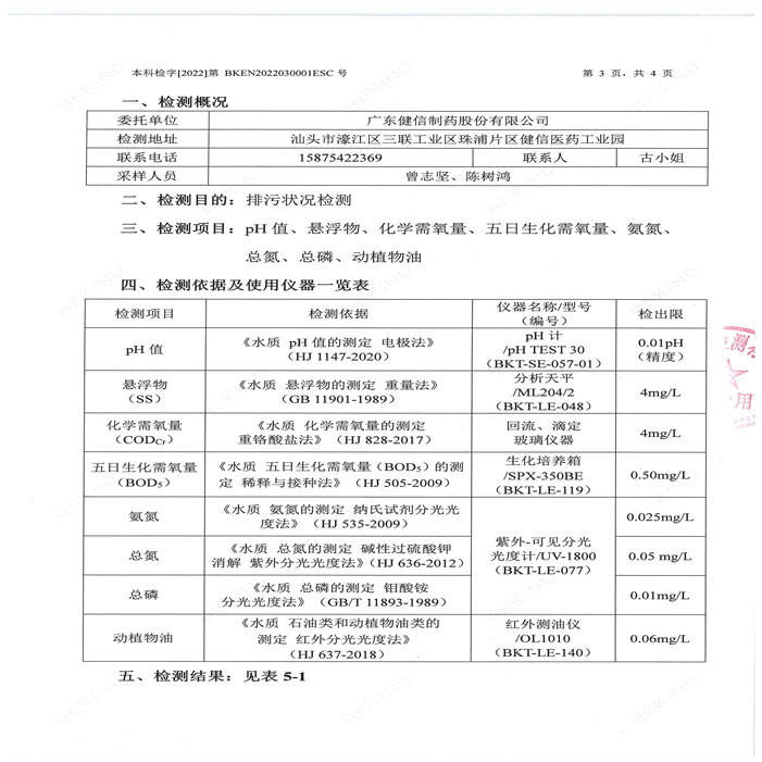
2022年3月废水检测
2022年3月废水检测
发布时间:2022-04-29 10:36:02 点击数:
上一篇:
2022年3月废气检测
下一篇:
2023年度公司涉危险废物信息公开
官方微信扫一扫
ly体育·在线(中国)官方网站
|
多宝登录平台
|
九游体育(中国)官方网站
|
九游(9Game)官方网站
|
多宝手机网页版登录入口
|
开云app登录入口
|
米兰网站_米兰网页版(China)官方网站
|
米兰体育
|
星空官方站网站
|